东莞到广州汽车票(价格亲民东莞新增2条商旅快线,9座客车直达广深)
【来源:东莞日报】
东莞市民出行又有新选择!
10月30日
东莞市道路客运行业商旅快线
新车投放仪式在虎门举行
标志着新开行的两条通往广州、深圳等
重要交通枢纽的商旅快线正式投运


票价亲民
新线路连接广州深圳
据悉,自2023年底以来,东莞市积极推动巴网融合创新举措。
新开通的商旅快线覆盖了从东莞镇街到广州东站、广州南站以及深圳湾、深圳罗湖口岸的路线,班次间隔大约40分钟,票价介于40元到70元之间。此外,新投入运营的20台纯电动车均为9座豪华车型,不仅灵活方便,而且绿色环保,进一步体现了东莞市对绿色出行理念的践行。


出行便捷
可提供多元化出行服务
下来,东莞商旅快线还计划增加投放至60辆车,线路覆盖大湾区更多城市。有出行需求的市民,可以通过“东莞快车”微信公众号进行线上购票,查阅票价、出行时间等。同时,东莞快车还提供企业班车、旅游包车等定制化服务,为更多的企业、市民提供多元化出行服务。
线路信息
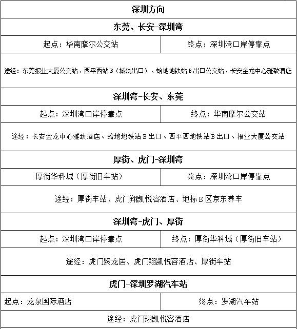
线路一:从东莞镇街去往广州东站、南站

线路二:从东莞镇街去往深圳湾、深圳罗湖口岸

线路票价:40元至70元不等
购票二维码
运营时间:6:30-20:30 班次间隔40分钟
来源|文/全媒体记者 刘敏珍、图/陈帆
编辑| 任诗颖
声明:此文版权归原作者所有,若有来源错误或者侵犯您的合法权益,您可通过邮箱与我们取得联系,我们将及时进行处理。邮箱地址:jpbl@jp.jiupainews.com
-
全域智慧 双车齐发!瑞驰汽车卡系双子星C5|C3于2025世界智博会开启预售了!9月5日,为积极响应国家新能源与智能网联汽车发展战略,瑞驰汽车率先推进商用车智慧转型,于2025世界智能产业博览会这一全球性舞台上,正式开启旗下卡系双子星——全域超增智慧新卡瑞驰C5与全能智慧新卡瑞驰C3的预售。智博会以“智汇八方·博采众长”为主题...
-
全域智慧 双车齐发!瑞驰汽车卡系双子星C5/C3于2025世界智博会开启预售了!9月5日,为积极响应国家新能源与智能网联汽车发展战略,瑞驰汽车率先推进商用车智慧转型,于2025世界智能产业博览会这一全球性舞台上,正式开启旗下卡系双子星——全域超增智慧新卡瑞驰C5与全能智慧新卡瑞驰C3的预售。智博会以“智汇八方·博采众长”为主题...
-
全域智慧 双车齐发!瑞驰汽车卡系双子星C5/C3于2025世界智博会开启预售了9月5日,为积极响应国家新能源与智能网联汽车发展战略,瑞驰汽车率先推进商用车智慧转型,于2025世界智能产业博览会这一全球性舞台上,正式开启旗下卡系双子星——全域超增智慧新卡瑞驰C5与全能智慧新卡瑞驰C3的预售。智博会以“智汇八方·博采众长”为主题...
-
全域智慧 双车齐发!瑞驰汽车卡系双子星C5/C3于2025世界智博会开启预售!9月5日,为积极响应国家新能源与智能网联汽车发展战略,瑞驰汽车率先推进商用车智慧转型,于2025世界智能产业博览会这一全球性舞台上,正式开启旗下卡系双子星——全域超增智慧新卡瑞驰C5与全能智慧新卡瑞驰C3的预售。智博会以“智汇八方·博采众长”为主题...
-
全域智慧 双车齐发!瑞驰汽车卡系双子星C5/C3于2025世界智博会开启预售9月5日,为积极响应国家新能源与智能网联汽车发展战略,瑞驰汽车率先推进商用车智慧转型,于2025世界智能产业博览会这一全球性舞台上,正式开启旗下卡系双子星——全域超增智慧新卡瑞驰C5与全能智慧新卡瑞驰C3的预售。智博会以“智汇八方·博采众长”为主题...
-
全域智慧 引领未来!瑞驰汽车携多款全域智慧新品亮相2025世界智博会9月5日,2025世界智能产业博览会在重庆国际博览中心盛大开幕。瑞驰汽车凭借"智慧安全、智慧高效"的品牌价值,从众多企业中脱颖而出,获邀参展。作为全域智慧新能源商用车领域的重要参与者和推动者,瑞驰汽车以“全域智慧 引领未来”为主题,携旗下多款全域...